文件上传方案

Posted by 张伟真 on 2024-02-25
Estimated Reading Time 1 Minutes
Words 298 In Total
Viewed Times

文件上传设计方案

诉求: 外网下载,不能暴露内外文件存储地址和桶
图片
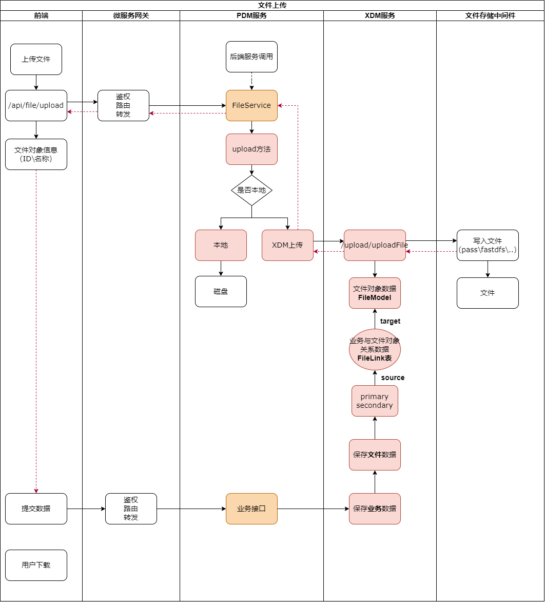
现状
图片
设计方案一
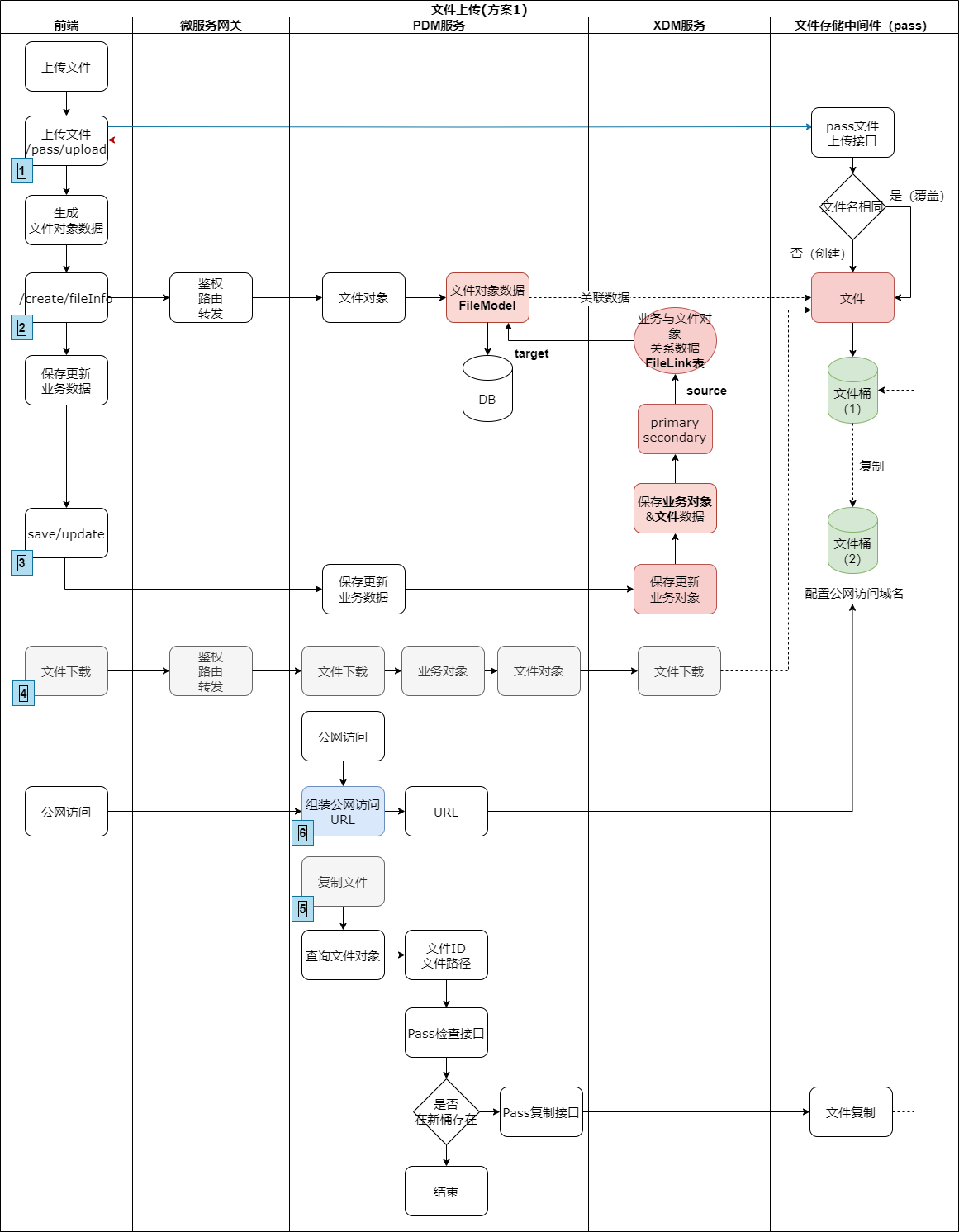
图片
方案说明:

1、除了上传接口变化(大文件前端需要考虑分片上传,分配大小配置或通过接口提供),其他下载、预览均保持现状,改动量较小,影响最小

2、上传文件接口需要按照规则上传到指定的目录中,需要梳理清楚存储规则,同时平台接口也需要支持把文件写到指定的目录中
3、脱离XDM操作文件,但关系不能丢,如果丢失回影响现有文件查询、关联逻辑,改动更大;因此需要模仿DEM上传文件后创建(FileModel)并返回信息,方便保存业务接口数据创建Link关系
4、上面步骤保存就了数据关系,考虑了数据关系的兼容,因此下载、预览都是走的原来接口不变

5、参照第三点文件存储的数据,文件移动(检查文件是否存在、移动文件、文件移动的时机)

设计方案二
图片


如果您喜欢此博客或发现它对您有用,则欢迎对此发表评论。 也欢迎您共享此博客,以便更多人可以参与。 如果博客中使用的图像侵犯了您的版权,请与作者联系以将其删除。 谢谢 !